当前,中国经济还处于调整期,体现在不动产与零售消费商业领域——冷暖不一。商业不动产还在深度调整,零售消费端开始出现回暖,但是温度有限。企业端,投资信心与开发动力仍显不足,好的迹象是10月下旬开始,不少企业恢复了部分投资动作。
不过,面对挑战,行业并未止步。企业积极拓宽融资渠道,尤其加速推进消费基础设施公募REITs落地,同时深化数字化转型、探索多元化经营,全面提升运营质量与消费体验。越来越多的商业项目正以业态创新和模式重构响应市场,积极迎合日益多元且细化的消费需求。
展望未来,市场仍将处于多重变量交织的动态进程中。企业需敏锐捕捉消费趋势与宏观环境变化,强化运营韧性与策略敏捷性,方能在新一轮周期中稳健前行。
在此背景下,观点指数研究院依托专业深度调研与系统数据分析,于2025观点商业年会现场隆重发布《表现力指数 • 2025年度商业地产表现报告》,全方位解构行业产业链的演进与格局变迁。相关成果将汇聚成“表现力指数 • 2025年度商业地产表现”并在现场作权威发布,旨在为市场主体提供切实参照,助力行业在不确定性中探寻确定性的发展路径。
行业综述:复苏分化
消费提振激活成效初显,投资端复苏仍需时日
政策层面,2025年出台的商业政策以提振消费为核心,注重创新消费场景、优化供给结构。
在扩大服务消费系列政策措施的带动下,2025年消费市场呈现温和复苏的态势。社会消费品零售总额保持平稳增速,累计增幅在4%-5%之间,反映了消费市场的内生动力逐步增强。2025年1—9月份,社会消费品零售总额的累计值达到365877亿元,累计增速为4.46%。
以重点节假日为观察窗口,据文化和旅游部数据中心测算,最新的国庆中秋假日8天,全国国内出游8.88亿人次,较2024年国庆节假日7天增加1.23亿人次;国内出游总花费8090.06亿元,较2024年国庆节假日7天增加1081.89亿元。

开发投资端,2025 年商业地产开发投资市场依然面临较大压力,尽管部分指标有所改善,但整体低迷的现状未得到根本改变。这背后与市场环境有较大关联,租金下行的大环境下,开发商的投资回报率预期降低,对于商业营业用房的开发投资也更加审慎,进而导致投资增长乏力。
整体来看,短期政策对消费端的刺激效果已逐步显现,尤其是场景融合与补贴政策精准激活了居民的消费潜力,但投资端的复苏滞后反映出市场信心修复并非短期之功。

企业发展面临收入考验,行业步入分化与盘活新阶段
在消费仍需提振、市场投资信心不足的背景下,商业地产企业的发展依然面临不小的考验。不过,有迹象显示,10月下旬开始,企业逐渐恢复投资动作。
观点指数就“商业地产企业表现”研究成果的样本企业进行观察,发现10亿元以下的企业占比最大,为43%;其次是10-30亿元收入的企业,约占36%;再则是30-50亿元收入的企业,占比接近13%;50亿元以上收入的企业,占全部样本企业的比例为8%。
分企业来看,大型企业虽凭借优质资产和运营能力抢占较大的市场份额,但收入持续增长难度较大;中小企业则因项目竞争力不足,面临招商难、运营难、收入低的困境,难以突破收入瓶颈。

观点指数认为,未来,随着消费活力逐步释放、商业行业集中度不断提升,这种分化情况很大可能进一步加剧。因此,大型企业当下需要通过优化资源配置、提升资产等谋求进一步发展,中小企业则需通过聚焦细分赛道、优化运营效率等方式寻找生存空间。
投资物业资产值方面,样本商业地产企业中,资产值在200亿元以下的企业占比48%,200-500亿元的企业占比25%,500-1000亿元的占比约6%,1000亿元以上的企业占比为21%。
不过需要注意到,在房地产行业整体增速放缓之际,面对债务危机,不少企业通过出售商业资产来回笼资金,缓解压力,也带来资产折价和资产值缩水等问题。

行业整体从追求增量转向盘活存量,存量价值挖掘成为企业竞争的关键所在,通过调改升级如空间场景改造、内容生态重构来激活老旧项目,已成为不少企业的重要业绩增长引擎。
此外,消费基础设施REITs市场的不断扩大和完善,为商业地产企业提供了重要的资金退出和融资通道,助力企业进一步向"轻资产"运营模式转型。不过需要注意到,目前已上市的消费REITs业绩开始分化,凸显了资产质量和运营能力的重要性。
不同企业规模差异明显,城市布局体现“深耕+外拓”逻辑
规模方面,在商业地产样本企业中,在管面积在200万㎡以下的企业达到42个,其次是200-500万㎡元的企业,32家;再则是500-1000万㎡的企业,10家,1000万㎡以上收入的企业则有6家。
500万㎡以上的头部企业中,大部分的业务涵盖商场、写字楼、文商旅、酒店及公寓等多个领域,并在一个或者多个领域具备较大的竞争优势,能够形成强大的内部协同和客户资源转化能力。
此外,上述企业的发展模式也从“开发运营”转向“资产运营+资本运作”,通过输出管理品牌、发行REITs盘活资产,实现“规模增长+现金流优化”的双重目标,这也是未来大型商业地产企业的核心增长路径。

项目分布上,81家商业地产样本企业中,布局10个以下城市的企业达到37个,布局城市数量在10-30个的企业为28家,拥有30个以上已布局城市的企业有16个。
可以发现,大部分企业布局的城市数量不多,这反映出当前的行业主要发展逻辑是采取区域深耕策略,将资源集中在熟悉的市场,这样可以较好地规避因不了解异地市场如政策、消费习惯、竞争环境而带来的风险。
与此同时,城市布局数量在30个以上的企业不少,反映了当前不少头部企业通过自身项目投资、轻资产扩张等方式,不断扩大现有版图。这对完备产品线、异地复制能力及商业人才体系也提出了更高要求,企业需要形成多条成熟的产品线如高端、中端、社区型,并建立强大的标准化流程和人才培育机制,才能确保项目在全国范围内的高效、高质量落地。

典型代表过半收入下滑,集中施策维持单位租金水平
为深入研究企业的表现,观点指数剔除样本池中规模较小且非典型的个体,选取了18个代表性企业。其中约56%的企业2025年上半年录得收入同比下滑,11%的企业收入相对持平,余下33%的企业录得收入增长。
收入实现增长的企业,在市场压力中表现出较强的竞争力和适应能力,除凭借规模优势和新项目的贡献实现收入增长外,与这类企业能够精准契合消费者需求,通过精细化运营提升业绩也有较大关联。
单位面积租金水平上,以自持物业为主的港资企业优势明显。租金水平较高的企业中,港资企业占比大于内资企业。


商业地产金融:资管的“险资时刻”
5000亿元政策性金融工具落地,消费REITs扩募流程简化
在9月29日的新闻发布会上,国家发展改革委宣布,已设立新型政策性金融工具,规模共5000亿元。从各地公开信息来看,截止10月中旬,本轮政策性金融工具已落地超百亿,新型政策性金融工具重点聚焦消费领域基础设施、数字经济、人工智能等重点领域。
9月15日,商务部联合国家发展改革委、财政部等九部门发布《关于加力推动城市一刻钟便民生活圈建设扩围升级的通知》,明确将社区商业基础设施纳入REITs优先支持范围。通知提出,优先支持保障基本民生的社区商业综合体、邻里中心、百货商场、菜市场等消费基础设施项目发行基础设施领域不动产投资信托基金(REITs)。
此外,明确提出将基础设施REITs的扩募门槛从上市满12个月缩短至6个月,并允许跨行业资产混装,这意味着现有满足扩募条件,表现较好的REITs在满足相关条件后,可以更快地进行扩募申报,且申报流程将更加简化。

商业地产投资创十年新低,投资意愿持续低迷
从投资方面的数据来看,商业营业用房2025年1-9月投资额4806.50亿元,同比下降10.4%,降幅较2024年同期收窄3个百分点,虽然投资额仍在收缩,但收缩速度有所放缓,市场对商业营业用房的预期边际改善,政策刺激(如消费复苏、商业租金补贴)开始显现效果。
但同期办公楼投资额为2564.04亿元,同比下降19.10%,降幅较2024年同期扩大12.6个百分点。办公楼投资恶化更为显著,受企业办公需求缩减、空置率上升等因素拖累,投资意愿持续低迷。整体来看,回顾近10年的数据,商业地产的投资仍保持下降趋势,创历史新低,目前企业对商业地产的有关投资意愿仍较弱。

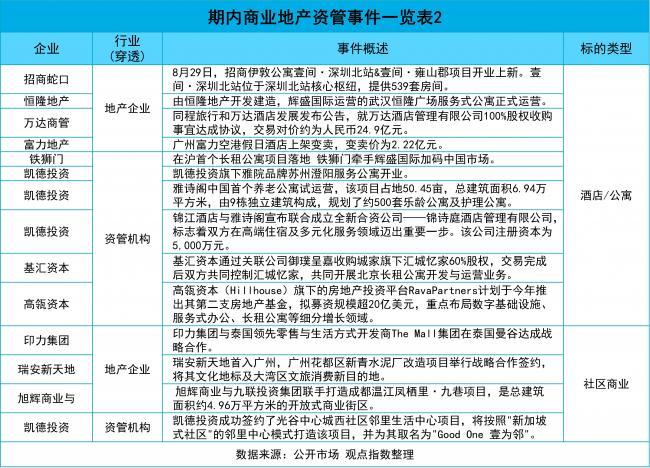
商业地产资管聚焦核心资产,创新运营深化资本联动
据不完全统计,报告期内观点指数监测下的样本资管机构和地产企业共录得39起商业地产资管事件,主要围绕商业地产项目的交易和管理运营进行,标的资产主要是购物中心、奥特莱斯、写字楼、酒店、长租公寓、社区商业等。
其核心逻辑体现为三方面的协同:核心资产聚焦通过资本对核心区域、成熟资产的集中配置,形成资产壁垒;运营上通过模式创新、体验升级实现资产增值;资本联动深化,通过股权转让、资产剥离、大宗交易等,实现资本与运营的深度绑定,提升收益稳定性与资产流动性。三者共同构成商业地产资管的核心逻辑,推动市场向专业化、平台化方向发展。

聚焦核心商业资产,筑牢价值护城河。太古地产与珠江实业合作开发的广州聚龙湾项目,投资超100亿元,聚焦城市更新下的地标综合体开发。项目通过改造升级存量土地,打造集商业、文化、居住等多功能于一体的城市地标。
观点指数认为,一线和新一线城市的核心和地标资产项目,往往位于城市核心区或战略发展区域,具有不可复制的区位优势及资源集聚效应,成为资本竞相追逐的“硬核资产”。
运营模式迭代,非标改造增价值。保利商旅签约广州香雪时光项目,打造首个POD概念非标商业中心(总投资2亿元),融合“公园+商业”模式,响应体验式消费需求;瑞安新天地首入广州,签约花都新青水泥厂改造项目,打造文化地标及文旅消费新目的地,实现存量资产的非标化改造。
资本联动深化,大宗交易优配置。资本内部转让优配置,越秀房托以34.33亿元出售越秀金融大厦50%的权益,招商蛇口以7.16亿元转让深圳招商积余大厦,两笔交易对手均为集团内部关联方。越秀集团通过全资子公司广州越秀发展集团收购50%的权益,剩余50%仍由越秀房产基金旗下公司持有。

外资加速布局人民币基金,持有型不动产ABS首单扩募完成
5月21日,凯德投资公告,携手国内头部险资在华设立首支境内母基金,总股本承诺额为 50 亿元人民币(9.21 亿新元)。凯德投资人民币母基金将通过一系列子基金,重点投向具备稳定现金流和长期增值潜力的优质资产。子基金的投资范畴涵盖中国一线及强二线城市的产业园区、购物中心、租赁住房及服务公寓等资产类别。
9月30日,建信住房租赁基金发起的“持有型不动产资产支持专项计划”在上交所成功实现首次扩募,成为全国首单完成扩募的持有型不动产ABS项目。
观点指数认为,从市场机制的创新视角看,扩募机制有效破解了持有型不动产ABS市场资产持续注入渠道受阻的核心痛点。传统ABS产品到期即终结生命周期,而引入扩募机制后,表现优异的资产平台可实现新资产持续注入,动态优化资产组合结构,增强整体的抗风险能力。
险资聚焦核心资产布局,强化战略协同与长期价值
据不完全统计,报告期内观点指数监测下的样本资管机构和地产企业共录得10起险资布局商业不动产资管事件,主要围绕的标的资产类型是购物中心、写字楼、长租公寓等,涉及险资金额约316亿元。 险资在报告期内的商业地产布局呈现“运营权保留、投资方式创新、区域选择聚焦核心城市”的特征,既反映对核心资产长期价值的信心,也体现资产配置策略向“收益+增值”双轮驱动的转型。
险资加码,保留运营权增值。近期险资在商业地产领域的布局普遍以购物中心、长租公寓、写字楼为核心资产类别,通过创新资本运作实现风险分散与收益优化,其核心策略之一便是资产收购后保留运营权以强化资产长期价值。
投资方式创新与资金联动,Pre-REITs成为险资参与市场的核心路径。险资通过股权转让(如大家保险、友邦人寿)、基金设立(如中邮保险、新华保险、大家人寿联合基金)及Pre-REITs工具(如泰康人寿)实现资产收购与运营绑定,2025年险资在长租公寓赛道的投资多以险资联盟的方式进行,多家险企抱团参与。
区域选择聚焦核心城市,优先配置成熟项目。从地域分布来看,投资标的集中于上海、北京、厦门、无锡等一线及强二线城市,优先选择成熟项目或政策支持领域。如建信人寿通过现金出资693.02万及累计56.85亿元投资上海绿地外滩中心T4幢办公楼,体现了对核心城市甲级写字楼的持续配置。
观点指数认为,险资布局背后是“资产荒”背景下对稳定现金流资产的需求,以及政策对险资布局不动产市场领域的支持。从2020年9月,原中国银保监会发布《中国银保监会关于优化保险机构投资管理能力监管有关事项的通知》提出,具备“不动产投资管理能力”的保险公司,可采取直接投资方式进行不动产投资,其他保险公司则可通过购置自用性不动产及投资不动产企业股权等方式进行直接投资。
再到去年由央行和金融监管总局发布的《关于金融支持住房租赁市场发展的意见》中,提及重点支持自持物业的专业化、规模化住房租赁企业,险资可通过债权、股权等方式参与长期租赁住房的投资、开发和运营,险资参与不动产市场的政策门槛不断放开。
从长远视角观察,险资可通过长租公寓、购物中心等商业地产资产实现全链条布局。商业地产凭借其天然的抗通胀属性及长期稳定的租金收益特性,深度契合险资负债端长期久期的需求,形成“政策支持+市场选择”的双重驱动机制,最终实现从“收益导向”向“收益+增值”双轮驱动的策略转型。

消费REITs年内领涨,住房租赁REITs承压前行
目前已上市的12只消费基础设施REITs,总量层面来看,购物中心供给偏大,总市值418.65亿元,占比18.9%。
年内涨幅排名前五的除博时招商蛇口产业园REIT外,全部是消费类REITs:嘉实物美消费REIT涨幅45.11%,华夏大悦城商业REIT涨幅40.64%,易方达华威市场REIT涨幅37.70%,华夏首创奥莱REIT涨幅37.63%,华夏金茂商业REIT涨幅38.80%。这些产品的优异表现主要得益于消费复苏、优质资产稀缺性以及专业运营带来的资产增值。

租赁住房行业目前已上市8支REITs,该板块总市值约184.45亿元,占REITS市场的8.3%。
三季度出现明显回调,平均跌幅-9.07%,二级市场呈现“无差别下跌”的态势,市场对保租房REITs短期运营持谨慎态度。
保租房供给持续增加与房租价格回调形成“供给过剩-租金承压”的负向循环,导致投资者对未来租金收入与分红率预期悲观,一级市场发行及扩募难度增加。地域上,一线及强二线城市保租房项目虽受益于人口流入需求,但供给放量导致局部区域租金增速放缓;政府虽持续推动保租房建设,但租金管控、土地供应政策等约束了项目的收益空间,加剧一级市场压力。

商业地产零售业态发展:精耕细作
商业地产进入精耕细作阶段,免税经济成消费新亮点
今年以来,商务部等多部门密集出台政策,推动消费活力释放。
以最新的双节假期为例,据商务部商务大数据监测,国庆中秋假期全国重点零售和餐饮企业销售额按可比口径同比增长2.7%。10月1日至7日,商务部重点监测的78个步行街(商圈)客流量、营业额同比分别增长8.8%和6.0%。
地方层面,重点商业城市也在持续发力营造良好的消费环境。期内,成都推出首发经济计划、上海优化离境退税、重庆推动绿色商场建设等地方政策,不断通过业态创新和需求刺激等手段,进一步拉动消费增长。
值得关注的是,免税经济成为年内的消费新亮点,凭借价格优势+政策便利吸引境外消费回流。今年以来,武汉、广州、深圳、长沙等多个城市开设了市内免税店,免税消费场景不断拓宽。

分化加剧下企业稳固基本盘,探索存量战场新方向
2025上半年,商业地产企业的业绩表现显著分化。

内资企业方面,商管赛道上华润万象生活成为增长最明显的企业,2025上半年购物中心业务实现收入22.64亿元,同比增长19.8%。增长背后,与华润万象生活的规模优势以及不断推动新项目入市有关。
当前市场环境下,企业的结构性分化正在加剧。部分企业能凭借丰富的品牌资源、精细化运营能力和全国化布局,在市场疲软下实现业绩增长。但也有不少企业依然面临挑战,业绩停滞或下滑。除市场环境影响外,也反映出企业在品牌号召力、运营效率和抗风险能力上的短板。
业务发展上,寻找存量发展机遇成为企业的发展重点。如华润万象生活、碧桂园文商旅、龙湖集团、爱琴海商业等企业纷纷通过轻资产模式扩大版图。
华润万象生活表示,将在重点城市寻找优质存量改造项目,通过精准调改实现低效资产快速转化。期内,上海C.P静安调改成效显著,焕新后零售额同比增长49.6%,租金同比增长27.9%,成为静安寺商圈年轻力消费的新载体。
此外,聚焦现有资产的优化与价值挖掘也是重要方向。恒隆公布的“恒隆V.3”策略,就侧重在现有项目所在地拓展业务,精选现有项目再投资。进一步来看,即通过小投资,轻重结合的资产模式,与集团现有的优势项目进行资产整合,从而提升现有项目的市场竞争力和创收能力。
商业竞争升级战加剧,项目注重提高差异化竞争力
随着商业竞争进入白热化阶段,项目的竞争维度从单纯的区位和品牌,全面升级为内容创造、独特体验和精细运营的多维比拼,不同类型和能级的商业项目,需采取符合自身定位与目标客群的提升之法。
高端项目方面,上海恒隆广场、北京SKP、太古汇/太古里、万象城系列项目,策略核心在于巩固“首店经济”与“旗舰店经济”的绝对领导地位。
高端项目的护城河在于其无法被轻易复制的品牌组合,频繁进行品牌焕新的目的是通过稀缺、独家的品牌资源构建壁垒,为高净值会员提供独家产品和体验,从而最大化单客价值。

中端项目方面,主要通过主力店升级、空间改造和业态重组,提升区域市场的竞争力。以领展内地零售项目为例,其主力业态为餐饮和零售业态,相比高端项目,餐饮业态租金所占比重更大。业绩提升需求之下,这部分业态也成为了升级调整的重点。
广州天河领展广场作为领展旗下最新的改造项目,期内围绕餐饮和休闲业态,打造了“平川好味”美食空间和“平川夜巷”户外街区,精准切入“夜经济”和“轻社交”场景,并建设人宠共享空间。
相关数据显示,该项目2024-2025 年间新增的超15个重点品牌年度销售创新高,超30个品牌年度销售增长30%。

相同商业策略下,龙湖成都西宸天街的天街里主题街区也于年初改造完成,作为龙湖商业打造的户外主题街区,引入包括休闲轻餐、咖啡饮品、Bistro餐酒吧等潮流业态品牌。
奥莱社商卷出新高度,新形态与体验化成未来方向
当前市场环境下,奥莱已成为商业地产行业中稳定的“压舱石”业态。随着消费需求从单一功能价值向多元体验升级,奥特莱斯不仅是名品折扣店,而是通过引入餐饮、娱乐、文化等多种业态,打造成集零售、餐饮、文化、休闲于一体的商业综合体。
期内,百联奥莱计划打造全国首个“熊猫主题公园漫步式”奥莱,通过深度绑定强势IP,将简单的购物行为升级为主题游览体验,增强项目的差异化竞争力。东莞的万象滨海购物村也选择在商业空间中叠加休闲、文旅、艺术等体验元素,延长消费者的停留时间,创造更多消费机会。
社区商业方面,项目打造逐渐朝着兼具精致内容与情感共鸣的生活场方向发展。品牌组合上,以刚需为基底,同步引入高品质、强体验的全业态品牌。
观点指数认为,未来随着消费者对体验式消费需求的不断增加,城市微度假商业、奥莱+文旅等类型业态有望成为新的增长点,社区商业则需进一步加强精细化运营,深入了解社区居民的需求,不断丰富业态组合,提升客群的粘性。
上市、扩张与创新并行,消费品牌重塑增长逻辑
餐饮方面,2025年蜜雪冰城、古茗、沪上阿姨、绿茶集团等企业陆续在港交所挂牌上市,霸王茶姬则成功登陆美股。与此同时,遇见小面、巴奴毛肚火锅、老乡鸡等企业也正在冲刺港股IPO,餐饮行业迎来了上市潮。
与此同时,头部餐饮品牌加速布局海外市场。年内,瑞幸首进马来西亚并计划开设 200 家门店,茶百道登陆西班牙、法国,茶理宜世入驻伦敦,喜茶在纽约时代广场开设直营 LAB 店等,均是品牌向海外市场寻找新增长机会的尝试。
观点指数认为,海外市场虽是当前茶饮品牌突破增长瓶颈的重要方向,但需匹配本地化供应链与运营能力。相比之下,国内下沉市场仍是主战场。

户外运动方面,国内四大运动品牌中,安踏头部地位依然稳固,2025上半年的营收达到385.4亿元,同比增长14.3%,营收规模超过了李宁、特步与361度三家企业的总和。

但也有品牌出现下滑,耐克第四财季营收110.97亿美元,同比下降12%,季度净利润2.11亿美元,同比下降86%。其中,大中华区季度营收14.76亿美元,同比下降21%。
业绩分化背后,与品牌采取的策略相关。耐克对专业运动领域的聚焦不足,未能及时跟上中国消费者对运动产品多元化的需求变化,而阿迪推行本土思维的全球品牌战略,不断推出新技术和新设计,提升了品牌的吸引力和市场竞争力。
奢侈品方面,行业整体进入低速增长期,这也体现在企业的业绩数据上。2025上半年,爱马仕全球营收达到80亿欧元,同比增长8%,经常性营业利润达33亿欧元,利润率维持在41.4%。普拉达集团同样实现增长,营收达到27.4亿欧元,同比增长9%,但净利润为3.86亿欧元,仅增长0.5%,增速放缓。
同期,LVMH 集团全球最大奢侈品集团,2025上半年营收398.1亿欧元,同比下降4%;营业利润下滑15%至90.12亿欧元,净利润下跌22%。开云集团同样出现下滑,营收76亿欧元,同比下降16%,净利润下跌46%至4.74亿欧元。

与此同时,业态创新与本土化运营,成为品牌连接消费者的关键抓手,头部品牌愈发注重与消费者的深度连接,通过门店布局优化、专属活动策划留住高端客群。
上海兴业太古汇的LV路易号巨轮就是案例之一,路易酩轩集团通过融合“展览+零售+餐饮”,打造互动式体验、沉浸式消费场景等,收获了话题度和客流量,提升了品牌在本土市场的影响力。
国内电商面临新业务考验,跨境电商加强抗风险能力
国内电商方面,行业竞争从单纯的商品交易扩展到以即时零售为代表的高频服务争夺。根据电商三巨头的2025Q2业绩数据显示,部分企业因开拓新业务利润承压。

与京东、阿里加码即时零售不同,拼多多加大了对核心电商业务的投入,优化商家生态和供应链。2025年初,拼多多就正式启动 “千亿扶持” 战略,未来三年拟拿出1000亿元资源,通过更多费率减免和消费补贴等方式,大规模降低中小商家成本并拉动市场需求。
补贴之下,拼多多的利润同样面临考验。2025Q2数据显示,其营收虽然增长7.14%至1039.85亿元,但利润下滑4.07%,录得307.54亿元。
跨境电商方面,各大平台在2025年经历美国关税政策等较大的外部环境挑战后,逐步提升业务抗风险能力,不断开拓新市场和提升物流供应链能力。
新兴市场开拓上,东南亚、拉美、中东等地区电商增长迅猛,已成为不可忽视的新引擎。如SHEIN将阿联酋和沙特阿拉伯作为重点市场,通过建立数字化纺织产业园等本土化策略,降低退换货率,提升市场份额。
至于物流供应链能力,2025年初Temu就在多个市场全面推行半托管模式,商家将商品提前备货到平台指定仓库,由Temu统一负责后续的仓储、订单处理和末端配送,提升物流时效和履约效率。
在此背景下,预计拥有强大自建物流体系或能整合高效第三方物流的平台,更有望建立起长期优势。
消费基础设施 REITs持续扩容,运营能力成同类型资产分化关键
2025年,消费REITs赛道继续火热。
年内,易方达华威农贸市场 REIT、中金中国绿发商业REIT、中金唯品会奥特莱斯REIT、华夏凯德商业REIT、华夏中海商业REIT五只消费基础设施REITs成功上市,市场供给持续丰富,截止目前已有12只上市的消费基础设施REITs。
资产多元化成为重要趋势, 底层资产类型从传统的核心商圈购物中心扩展到奥特莱斯,REIT发行方从内资扩展到外资,资产谱系日趋完善。
二级市场表现上,消费类REITs在2025年内的平均涨幅远超其他类型,新上市产品涨幅明显,显示出市场对消费复苏和该类资产长期现金流的强烈信心。

在已经上市的12只消费REITs当中,易方达华威市场REIT于年内录得最高涨幅,达到71.36%,其次,嘉实物美消费REIT年内涨幅达到41.06%,而华夏大悦城商业REIT年内涨幅为35.18%。此外,中金印力消费REIT、华夏首创奥莱REIT年内涨幅均超过30%。

净利润方面,华夏首创奥莱REIT、易方达华威市场REIT表现较为突出,分别为3814.68万元和2019.5万元。
年化现金流分派率方面,上述8支消费基础设施REITs的平均分派率为4.42%,易方达华威市场REIT、中金印力消费REIT、嘉实物美消费REIT、华夏金茂商业REIT表现较为突出,均达到4.0%或以上。
观点指数认为,在政策支持和市场整体向好的背景下,未来同类型资产之间的表现差距将主要取决于运营能力。
为实现未来更好的发展,多数消费 REITs 发力品牌组合优化、底层资产改造等方向,以提升客流与销售额,此外具备强运营能力的管理人旗下的REITs,有望获得更高的估值溢价。
2025上半年,成都大悦城就引入29家不同层级的知名首店,覆盖零售、餐饮、体验等多元业态,包括Wilson、ECCOAL、夕拾未央(淮扬菜)、瓷野(赣菜)、栀木小馆(贵州菜)、阿嬷手作、裕莲茶楼、达美乐等品牌。
百联又一城购物中心2025 年则围绕亲子/亲宠、艺术/文化、运动/电竞三大主题,以品牌业态升级与多元化活动,不断引领区域商业向品质化、场景化进阶。
此外,扩募也为REITs的成长带来了新可能,华夏华润商业REIT启动扩募,成为市场的里程碑。最新的10月,该 REIT的扩募申请已获证监会及深交所受理。
观点指数认为,对基金发展本身而言,上述扩募能扩充基金对不同城市消费基础设施的覆盖范围,形成“核心城市+区域中心”的覆盖网络,可以有效分散基金资产组合风险,使基金在获取稳定现金流的同时兼具成长性。从公募REITs市场角度来看,也能形成“存量优化+增量拓展”的良性循环。
商办运营:结构性调整
竣工放量加剧短期压力,北京空置率表现持续改善
在整体经济保持稳定增长的同时,动能转换期的结构性压力也直接反应在商务活动需求上,使得写字楼市场在承压中步入深度调整新阶段。当前经济增速的边际放缓,叠加企业为应对宏观环境而普遍采取的降本增效策略,在一定程度上抑制了办公空间的扩张需求。
国家统计局数据显示,2025年1-9月,全国办公楼开发投资额和销售额累计值分别为2564亿元和2111亿元,分别同比下滑19.1%和8.1%。
同期办公楼新开工面积与竣工面积形成鲜明对比,两者面积累计值分别为1122万平方米和1100万平方米,前者同比下滑22.3%,后者同比上涨16.5%。新开工与竣工面积的反向走势表明短期库存压力与长期调整机遇并存。


集中交付叠加需求疲软,使得重点城市写字楼租赁市场空置率与租金双双承压。
空置率表现上,据戴德梁行数据,截至2025年第三季度末,京沪两城甲级写字楼市场空置率水平轻微改善,较上季度分别减少0.4个百分点和0.1和百分点。而广深两城空置率水平仍未出现改善信号,两者全市空置率环比分别上升0.9个百分点及1.2个百分点。
具体来看,凭借政治经济核心地位及严格的新增供应管控,供需关系保持相对平衡,北京甲级写字楼空置率在一线城市中维持最低水平并持续优化,是四大城市中唯一空置率同比及环比均改善的城市。
其中深圳由于新增供应与实际需求之间的结构性错配等综合影响,其甲级写字楼空置率表现已连续多个季度位居一线城市首位,高空置率风险尤为突出。
绿色与TOD成主流趋势,科技、金融仍是需求核心引擎
据观点指数监测,2025年1-9月期间,重点城市新增56个写字楼项目亮相,合计建筑面积超570万平方米。
新项目高度向上海、广州、深圳、杭州、成都等核心城市集聚,这五座城市新增写字楼项目数占比均超10%,新增供应以核心城市为主导。
其中,上海是期间全国供应项目数最多的城市,且多为区域地标或高规格综合体,如370米“浦西第一高楼”ITC三期B座、中海中心B座、新岸商业中心、世博天地T2等,覆盖徐家汇、前滩、张江等核心板块,精准匹配科技、金融企业的高端办公需求。
广深蓉新增项目聚焦核心板块,产业导向明确。广州新项目中,超半数位于琶洲、国际金融城等产业核心区,聚焦互联网+金融行业的办公需求。深圳新项目集中在后海、前海等,以科技企业总部为主。

观点指数注意到,2025年写字楼新项目不再是单一办公载体,而是通过绿色认证、TOD布局、综合体业态的组合,强化高效、健康的办公体验,精准契合企业的需求偏好。
与此同时,超过80%的项目强调其地铁上盖或紧邻地铁的交通优势,轨交物业已成为高标准写字楼不可或缺的要素。
开发商层面,年内以陆家嘴集团、中海商务、越秀商管、嘉里建设、恒基地产、招商商管、新鸿基、保利发展、合景泰富商业资管等为代表的企业写字楼管理规模实现进一步增长,且项目多位于一线及新一线城市核心板块,将有助于提升其市场份额与品牌影响力,增强在写字楼运营领域的抗风险能力与持续盈利能力。
整体来看,绿色建筑进一步重塑了写字楼的物理空间形态,推动商务地产行业从传统空间提供者,向兼具环保责任与长期价值的可持续发展服务商深度转型。在此趋势下,商办市场的绿色竞争力或将成为未来资产价值的核心锚点,而具备全周期绿色运营能力的企业,将在行业发展中占据绝对优势。
与此同时,据观点指数不完全统计,2025年1-9月期间,科技、金融、专业服务三大行业构成需求主力,三者统计租赁单数(单个企业入驻计为1单)合计占比达63.95%。
科技行业以27.9%的数量占比稳居需求榜首,成为2025年写字楼租赁市场的第一驱动力。
总体来看,基于2025年1-9月的写字楼租赁需求数据,当前市场需求表现出科技引领、金融支撑、专业服务与医药健康、消费等补充的格局。同时,写字楼租赁行业需求与产业升级深度绑定,AI、资产管理、生物医药等新兴领域成为增长引擎。
观点指数判断,随着“十四五”收官与“十五五”规划推进,新质生产力持续赋能,写字楼租赁市场正呈现新的发展格局。科技、金融和医药健康等行业作为需求主导力量的地位进一步巩固,同时区域产业特色化带来的需求差异也更加显著。

办公租金跌势延续,优质写字楼项目抗跌性凸显
当前,重点城市写字楼租赁市场仍面临挑战,而写字楼业主方为了维持出租率稳定,继续采取更具竞争力的租金策略,以价换量仍是业主去化的主要选择,这给租户带来了有利的议价窗口。
据观点指数监测,2025年1-9月期间,重点八城(包括北京、上海、广州、深圳、杭州、成都、南京以及武汉)累计平均租金单价为2.73元/平方米/天,较上年同期下滑11.9%。
期间重点八城累计平均办公租金单价同比均出现不同程度的下滑,同比变动区间为-21.2%至-3.2%。
从数据来看,当前办公租赁市场的核心逻辑仍由企业降本增效需求与业主以价换量策略共同主导,市场正处于供需博弈的关键调整期。观点指数认为,现阶段办公楼市场已逐步靠近阶段性底部,后续租金下行节奏有望进一步减缓,但市场真正实现企稳回升,仍需等待需求端释放明确的复苏信号。

聚焦写字楼项目出租率层面,观点指数筛选69个重点写字楼样本,涵盖北京、上海、广州、深圳、杭州、武汉等重点城市,监测其出租率走势情况。
据观点指数监测,样本项目平均出租率在一年周期内呈现阶梯式下降。2024年6月至12月,出租率从85.37%微降至84.14%,半年跌幅为1.23个百分点。2024年12月至2025年6月,跌幅扩大至1.6个百分点,样本项目平均出租率降至82.54%,累计下跌2.83个百分点。
出租率持续下滑本质是供应放量与需求疲软的双重压力共振,虽然观点指数统计的样本出租率绝对值高于整体市场,但下行趋势与重点城市办公市场表现一致。
从数据来看,69个写字楼样本项目的出租率变化是全国写字楼市场供需失衡、需求疲软的微观缩影,行业已进入去库存、调结构的深度调整阶段,短期压力与长期转型机遇将并存。
与此同时,今年下半年仍有大量延迟入市的项目将集中交付,需求端仅新质生产力企业、金融、专业服务、消费企业等展现局部需求动能,尚未形成规模化复苏支撑。因此,写字楼项目出租率下行趋势短期内难以逆转,预计2025年末至2026年仍将处于调整阶段。若未来供应增速放缓与需求实质性复苏形成共振,出租率或有望逐步企稳,但这一过程可能需要2-3年周期。
值得关注的是,部分项目不仅维持高位,还实现逆势回升,比如深圳宝安中粮大厦从2024年6月的85.0%升至94.0%、恒基上海淮海中路合作项目从80%升至91%,背后是租户结构优化与服务升级的推动。
整体来看,这些高出租率项目多集中于核心城市核心商圈,且具备品牌加持、运营能力强等优势,成为当前办公租赁市场的抗跌主力,也进一步凸显办公市场优质资产稀缺、强者恒强的分化格局。
收入普遍面临挑战,写字楼企业从空间租赁转向产业赋能
企业经营层面,出租率下滑已迫使业主普遍采取以价换量的策略,通过租金折让、延长免租期、提供装修补贴等方式争夺租户。结合上文分析的办公租金连续多季度负增长的背景,出租率与租金的双降将进一步挤压资产收益空间,老旧楼宇或非核心区位项目面临的去化压力尤为突出。

租金与出租率双降的市场压力已切实传导至企业收入端。
样本企业内地写字楼业务收入普遍收缩,超八成企业收入出现同比下滑,仅少数企业实现小幅增长。17家样本企业中,14家收入同比下降,占比达82.4%,仅3家企业实现正增长,且涨幅均在8%以内,印证了以价换量策略在维持出租率的同时,正侵蚀着业主的租金流,直接反映了写字楼资产收益能力的整体弱化。
整体来看,当前写字楼市场呈现体量与增长分化的格局,并非短期市场波动,而是行业进入深度调整期的典型结构性特征。在供需失衡的系统性压力持续释放的背景下,企业间的资产质量包括核心区位布局、优质资产占比等,以及运营效率的固有差异被进一步放大,并直接映射为收入的显著差距,进而将市场的分化程度持续推深。
而随着优质资产向头部企业进一步集中、非核心资产去化压力持续,预计将在中长期内持续主导写字楼市场的发展方向,成为行业调整周期中的核心趋势。
与此同时,观点指数注意到,2025年以来,写字楼企业拆解不同客群的差异化需求,而非笼统的空间划分,其中包括嵌入灵活办公空间产品,如共享工位、共享会议室等,细化装修等服务。
举例来说,陆家嘴集团旗下的陆家嘴办公LOFFICE持续深耕办公市场,以多元化产品体系赋能上海浦东发展,构建从标准办公、精装办公,以及灵活办公等相结合的发展矩阵,满足从初创到总部级等不同规模企业的办公需求。
除陆家嘴集团外,瑞安办公、恒隆地产、中海商务、鸿商务等企业的实践,均细化了办公产品,增加项目的竞争力。
结合企业经营活动来看,观点指数认为办公市场调整期的增长逻辑逐渐从单一的硬件比拼升级为硬件价值赋能协同发力。项目的硬件配套成为基础性支撑,而精细化定位与生态运营成为项目放大价值、突破周期的重要变量。
自用与投资需求双轨并行,商办资产买方集中在险资、地方国企等
写字楼资产作为商业地产的重要组成部分,基于长期稳定的租金收入、资产价值等属性,成为投资者长期资产配置的重要选择。
据观点指数不完全统计,2025年1-9月内地共计发生42宗办公资产交易事件(统计项目包含办公楼、在建办公资产、含办公物业在内的商业综合体),总交易金额约398亿元。
对比上年同期,交易单数和交易总金额同比均出现不同程度的下滑,办公楼投资市场仍处于调整与重构阶段。
与此同时,观点指数注意到期间全国商办资产交易呈现核心城市集中、自用与投资需求双轨并行、困境资产处置与优质资产并购共存的格局。

从数据来看,资本及企业持续聚焦一线及新一线核心城市,尤其关注具备产业集聚效应和政策红利的区域,商办投资区域市场分化将持续。
聚焦买家层面,观点指数注意到,今年商办资产交易主体更集中,尽管整体上外资撤离,但金融机构、科技企业、政府平台公司、头部产业企业仍在谨慎入场,共同构成了市场的主要参与力量,中小投资者因风险承受能力低逐步退出。

国有企业则侧重区域战略布局,如苏州工业园区国资联合产业基金收购丰隆汇项目。科技企业、上市公司、产业资本等以自用需求为主,典型案例如光线传媒收购奥林NEO大楼、爱尔眼科接手广晟科创大厦60%股权+债权项目等。
据观点指数不完全统计,1-9月期间自用需求继续支撑商办投资市场的基本面,购买主体以科技企业、制造业、产业资金等为主。同时资产转型与法拍交易带来新的增长机会。
司法拍卖补位商办交易,写字楼资产证券化迎政策窗口
从交易方式来看,司法拍卖已从边缘处置方式转变为商办资产交易市场的重要补充力量,同时也是部分企业风险出清的重要渠道。从卖家背景来看,70%以上是资金链紧张的房地产企业,涵盖民营房企、地方国企背景房企以及项目公司等,卖家类型呈现显著的房企导向特征。
这类卖家以陷入财务困境的房企为主,核心诉求是通过司法强制执行完成资产变现,以偿还债务、优先化解流动性危机与法律风险,而非关注资产处置价格或收益。
年内观点指数统计的资产交易案例中,债务承压的房企通过司法拍卖的方式直接化解了超50亿元的关联债务,填补了市场化交易无法承接被动处置需求的功能空白。
除传统的大宗交易方式外,资产证券化已成为写字楼资产退出的重要金融渠道,形成投资、增值、再投资的良性循环,产品创新明显加速。
9月26日,中铁诺德持有型不动产资产支持专项计划(简称“中铁诺德ABS”)于上交所成功发行,发行规模达25.6亿元。持有型不动产ABS通过资产信用替代主体信用,以写字楼运营收益为核心偿债来源,实现权益型融资。
值得一提的是,尽管写字楼资产尚未纳入公募REITs发行范畴,但政策信号明确。2025年9月发改委“782号文”明确支持公募REITs通过扩募购入关联性资产,即有望通过扩募机制打开写字楼资产的发展空间。
现阶段,写字楼金融市场在政策催化下加速转型,持有型ABS与CMBS成为当前退出主力,而公募REITs的潜在扩容为长期发展提供战略支撑。开发商需把握政策红利,通过债务融资优化以及权益工具创新等,实现资产盘活与价值提升。
办公空间服务:深挖区域价值
办公市场仍处调整周期,政策端为中小企业提供分层分类支撑
2025年的办公市场仍处于调整周期,降本增效成为企业运营的核心命题。

办公租赁市场表现上,观点指数筛选重点八城(包括北京、上海、广州、深圳、杭州、成都、南京以及武汉),监测办公物业平均租金的走势情况。
从数据来看,观点指数预计后续核心城市办公租金下行的速率将进一步放缓,但市场的企稳回升仍需等待宏观经济回暖与企业信心修复等更明确的需求复苏信号。产业多元化、新增供应可控的城市及其核心区的优质资产,有望率先企稳。
随着国家层面持续优化营商环境,推动产业转型升级,办公空间服务市场依然存在较大的增长空间。

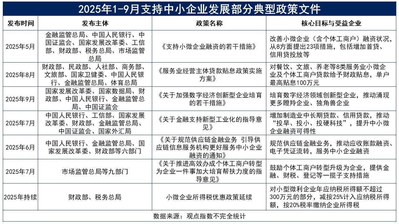
据观点指数不完全统计,2025年1-9月期间,国家和地方层面对中小企业发展的政策支持文件主要覆盖融资支持、创新培育、转型帮扶、税负减免的全链条政策体系,为中小企业发展提供强力支撑。
政策端通过多部门协同、多维度发力、分层分类支持等举措,精准匹配不同类型中小企业的需求,有效对冲经济环境不确定性对中小企业的影响,缓解企业发展压力。同时,聚焦数字经济等方面的创新培育,将进一步为新型工业化、数字经济发展培育更多优质中小企业。
中小企业发展总体趋稳,办公空间服务商扩张分化明显
据中小企业协会发布的最新数据显示,2024年至2025年9月期间,中国中小企业发展总指数(SMEDI)最高点为2025年2月的89.8,最低点为2024年9月的88.7,期间总指数在波动中逐步趋稳,政策托底效应显著,复苏基础仍需巩固。

虽然中小企业正受益于消费与生产的周期性回暖,但整体效益未获实质性改善,结构性问题依然突出,不同行业间的复苏进程显著分化。中小企业的稳定发展仍需政策端精准发力,尤其需缓解资金压力并优化劳动力配置,以巩固复苏势头。
观点指数选取18家办公空间服务商作为样本,监测其扩张表现。

据观点指数不完全统计,1-9月期间,样本企业共计新增入市38个办公空间项目,较上年同期有轻微上涨,但对比早前,行业谨慎扩张的情况整体仍在延续。
以IWG集团、BEEPLUS、创富港、德事TEC、高格办公空间、WeWork中国等为代表的办公空间服务商业务扩张能力继续在线,本期均有新项目开业。
其中创富港和IWG集团新开办公中心网点数居前,两者合计新开项目数占比超70%,市场资源与活跃度向少数玩家集中。
而其他品牌表现更为谨慎,采取选择性的扩张策略,战略收缩明显。多数样本企业选择持续深耕在管项目,将资源集中于现有网络的盈利上。
新开项目高度聚焦大湾区和长三角,办公空间服务商细分场景
据观点指数不完全统计,2025年1-9月期间,样本企业新开店项目布局城市覆盖深圳、上海、广州、北京、天津、杭州、成都、武汉、西安、南京、苏州、常州等多个重点城市。
其中,样本企业继续高度聚集于一线及新一线城市,两者贡献了近80%的新增门店,成为市场增长的绝对主力。数据显示,灵活办公市场的马太效应正持续强化,核心城市的虹吸效应日益凸显。

具体来看,新开业项目高度集中在粤港澳大湾区(深圳、广州、香港)和长三角(上海、杭州、苏州)这两大经济活力最高的区域,企业的选址策略聚焦在高确定性市场。
其中深圳以新开项目数占比26%居首,这与其活跃的创业生态、跨国公司区域总部聚集、中小企业密度优势等密切相关,直接催生了深圳市场对灵活办公空间的集中、刚性需求,使其成为办公空间服务商布局的核心首选城市。
在空间打造上,办公空间服务商普遍采用可拆分户型,通过基础工位、独立办公室、按需会议室的弹性空间组合方案,适配中小企业的扩张需求。如办公空间服务商将甲级写字楼的整层空间转化为适配小微企业的高坪效产品,既降低自身选址成本,也帮助商业地产开发商消化甲级写字楼的零散租赁需求。
产品打造上,观点指数注意到新开办公中心的配套服务呈现趋同化与精细化发展,其中独立办公室、智能会议室、休闲洽谈区、灵活工位等成为标配,行业基础服务标准逐步成型。
但与此同时,办公空间服务商开始进一步细化场景,以差异化策略构建核心竞争力,企业发展路径出现明显分化。如高格办公空间主打东方美学+全周期服务,持续深耕长三角,迎合地方政府对专精特新企业招商需求;德事聚集高端办公服务;IWG集团作为全球化服务商,以轻资产模式实现规模化发展等。
与业主方深度绑定成为新趋势,办公空间服务商盈利指标持续改善
开店之外,2025年1-9月,IWG集团、BEEPLUS、MFG、WeWork中国、创富港、德事、高格办公空间以及IWG集团等样本企业,均有对外拓店或合作的动态。

观点指数注意到,办公空间服务品牌如德事、MFG、高格办公空间、BEEPLUS等多家企业与业主方深度绑定,成为新趋势。
举例来说,年内新开业的天津嘉里中心·企业广场18层项目,是德事与嘉里建设继上海、深圳、杭州、香港等地成功合作后的第6个合作项目。8月新开业的深圳科技园金融基地&BEEPLUS项目是由深业集团与BEEPLUS合作打造的项目。
观点指数认为,办公空间服务商与业主方逐步从单次合作转向多项目联动的合作模式,本质是业主方对服务商专业运营管理能力的高度认可。长期绑定的核心,在于服务商可切实帮助业主方提升办公资产的出租率、坪效与长期价值,形成业主省心、服务商稳资源的双赢闭环。
已披露2025年中期业绩的办公空间服务商整体表现稳健。
全球网络型的企业以IWG集团为代表,2025年上半年收入表现稳健,系统整体收入同比增长2%至21.62亿美元,创历史新高。集团营收为18.50亿美元,较去年同期略降1%。业务结构上,轻资产模式已成核心增长引擎,上半年IWG集团新开设的338个中心中,有327个是轻资产开业,包括管理合伙中心、可变租金中心、特许经营中心和合资中心,带动管理及特许经营业务收入同比增长26%至3.61亿美元。
而区域深耕型的创富港则聚焦国内细分市场,以成本管控、增值服务以及小而美的办公中心破局。今年上半年创富港营业收入为3.84亿元,均由空间及商务服务收入组成,同比微降0.73%,主要因部分门店到期关店致经营面积减少。
两者均实现了盈利的改善,但逻辑差异显著。其中IWG集团依托全球网络扩张摊薄固定成本,轻资产业务拉动整体盈利,更侧重规模增长、现金流改善、股东回报提升的路径。创富港聚焦国内高需求区域,通过关店减亏以及技术降本等举措优化成本结构,叠加增值服务的高毛利属性,实现收入微降但利润提升,核心是从单店效益到整体盈利的逻辑。
ESG引领:协同共进
多方共推ESG实践,商业地产企业评级保持稳定
近年来,国内ESG实践呈现出多维度的积极进展。首先在政策端,国家及监管层面聚焦信息披露、绿色金融、企业治理、行业标准等关键方面,推动“双碳”战略落地。地方层面则在考量自身资源禀赋、产业结构和发展阶段的基础上,出台关于打造可持续发展先行示范区、全面推进美丽城市建设、推进重点行业碳排放强度下降等方面的政策,以探索经济、社会、环境的协调发展。
总结而言,国内政策端已形成了“顶层设计+地方实践”双轮驱动推动ESG发展模式,各主要城市从过往的被动响应国际标准或监管要求,转变为寻求主动引领。并且,随着强制信披的临近、核心城区的先行实践及来自投资者的监督压力增大,上市企业参与度也在逐年提升,以践行可持续发展理念,提升社会价值和品牌形象,助力治理水平升维。
数据显示,近年来A股披露独立ESG报告的公司数量逐年增加,以每年12月31日A股成分股为基准,2025年以来共有2521家公司披露了2024年度的ESG独立报告,披露率为46.83%,较2023年度 41.86%的披露率提升了4.97个百分点。
按行业来看,金融业披露率最高,达到91.80%;不动产行业仍位居前列,披露率约为62.63%。但据观点指数观察,在ESG报告内容和质量方面,头部不动产企业表现更为出色,相比之下,中小型不动产企业仍有较大的提升空间。
商业地产领域,观点指数监测下的40家样本企业(A股+港股)2024年度ESG披露率为87.50%,与上年度保持同样水平。其中,头部企业对实践ESG的重视度更高,在资产全生命周期的各个阶段深度融合这一理念,以实现从被动合规向价值创造的主动转变。

科技助力能源效益提升,绿色租赁实践逐步深化
目前,科技工具在提升商业地产能源效益中发挥着关键作用。通过智能能源管理系统,企业能够实时监测和精准分析能源消耗数据,从而优化能源的分配与使用。数据分析工具还能预测能源需求,帮助企业提前规划节能措施,进一步提升能源的利用效率,降低运营成本,推动商业地产企业在能源管理方面迈向智能化、高效化。

总的来看,样本商业地产企业的节能实践主要围绕照明、节能、节水改造、温度调节、动力、及运维管理等方面展开,主要目的在于提升商业资产的运营效率与价值,为租户提供更优质、更高效的使用体验。
例如,中海为提升既有项目的能源管理效果,积极实施节能降耗设备与节能技术改造,推动能源节约增效。截至2024年末,已完成15个节能改造项目,完成11个项目EMC节能改造项目和4个BOT热源改造项目,每年总计减少用电615万千瓦时。并计划于2025年前推进共计10个自持商业项目的节能改造。
与此同时,随着越来越多的租户开始关注环保和可持续发展,行业对绿色租赁的需求逐渐增加。除此之外,在业主和租户共同分担绿色改造的成本,共享节能收益,缩短业主的投资回报期等经济诉求的驱动下,绿色租约成为商业地产领域减碳的重要工具。
我来说两句

