没有只涨不跌的市场,也没有只跌不涨的行情,是最近的香港楼市的真实写照。
香港楼市经历三年多的持续调整,房价从高位逐步回落,而自今年五月起,市场悄然迎来转机——住宅价格指数连续四个月回升。
市场信心正在稳步恢复,二手房业主开始收窄议价空间,惜售情绪悄然蔓延。不少业内人人士也认为,香港房价明年有望延续上涨势头……
同样,在深圳,今年也有盘走出了独立行情。
01
深圳华富村一年大涨了250万
在当前楼市整体承压的背景下,深圳福田华富村今年的房价却涨了。
最新成交记录显示,该小区有个别户型的单价已突破13万/㎡,较去年9万 的均价实现超20%涨幅,成为深圳楼市中罕见的逆势上涨案例。
小区大户型涨价比较明显,而且不断创新高,譬如,去年一套130平的西南向房源,成交价1280万,单价9.8万左右。
到了今年4月,同户型同楼层同朝向的成交价来到1518万,单价11.68万,大涨了238万。
到8月,一套129.9平的房源,总价高达1577万,单价约12万一平,创下华富村最高成交单价记录。
不过,仅过了2个月,这个单价就被刷新了。
10月C座一套150平房源,看中心公园,成交价1970万,单价约13万一平,成为小区最新最高成交单价。

中介门店的房价牌,发现与周边小区相比,同样70平,隔壁华新村挂盘560万、海馨苑挂牌890万,而华富村基本1000万以上。
这在当前的楼市,即便是核心区的华侨城、华润城,价格都在跌,华富村却能够逆市上涨,真的不多见。

@深圳淘房志
支撑价格攀升的核心因素在于其独特的区位价值,坐拥116万㎡中心公园景观资源、双地铁(7/14号线)黄木岗站上盖、华润代建保障品质,外立面及社区规划呈现高端质感、红岭教育集团接管华富中学提升教育资源……
据了解,该小区客群中约四成来自华强北商圈。随着近年国产芯片产业发展,相关从业者积累的财富正转化为优质不动产的购买力。
有分析师指出,华富村的上涨本质是核心区位稀缺资产的“价值回归”。其兼具公园资源、地铁枢纽、品牌开发与教育升级的多重优势,在福田西部片区确实缺乏直接竞品。
在当前市场环境下,华富村的案例提示我们:真正具备不可复制资源的资产,依然能穿越周期实现价值增长。
02
全国房东打响“房价保卫战”
近期,一股资产价值保卫风潮在全国多个重点城市悄然兴起。从上海到南京,从苏州到广州,不少小区的业主们自发组织起来,通过统一挂牌价、设置价格底线等方式,维护自身房产价值。
在上海的杨浦新江湾城板块,融信世纪江湾的业主们经过协商,决定将93平方米户型的挂牌价统一调整为1460万元,折合单价约15.6万元/平方米。这一集体行动旨在树立片区价格标杆,避免个别低价成交影响整体估值。
紧随上海步伐,苏州多个板块的业主也积极行动起来。在浒关等成熟板块,业主们自发协商,共同制定挂牌价格底线。有业主公开发出倡议,呼吁邻里共同维护区域房价稳定,守住价值底线。
与此同时,南京部分业主选择了与众不同的策略。江宁方山某小区一位业主将106平方米的房源挂牌价一次性上调550万元,总价达900万元,涨幅惊人。
类似这种大幅调价的情况并非个例,更多是业主对当前市场价格的另一种表态。


还有不少人觉得现在被压价,还不如不卖,像这样的情况数不胜数。部分业主认为,房地产市场或许明年会好起来,暂时先租出去。

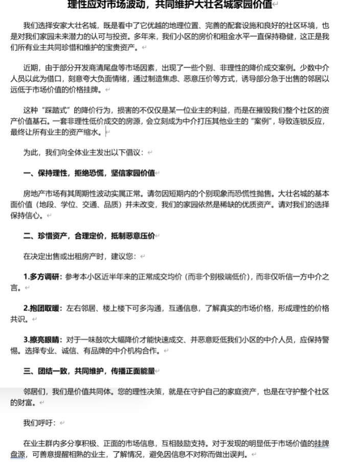
在广州黄埔区,大壮名城业主在社区群内发布长篇倡议,建议邻居们不要盲目降价,定价可参考半年内的成交价格。
文中还提出,不急售的业主可暂时撤牌,确有出售需求的优先考虑在业主群内内部流转,同时建议共同抵制中介的压价行为。
以下是原文:


当前业主群体主要分化为两种策略,一部分选择静观其变,等待市场回暖;
另一部分则主动出击,通过调高挂牌价来试探市场反应。
这些现象反映出在当前市场环境下,业主们对资产价值的不同理解和应对方式。
部分信息整合:深圳淘房志、苏南房地产观察
我来说两句

