推开门,家里成了工地!
2026年1月,北京丰台区端礼著小区的一户业主经历了这样一幕:在未经任何通知的情况下,施工人员敲门直接入户,在老人和孩童面前砸开了厨房的地砖。起因是地埋热水管爆裂,但这场“突袭式”的维修,只是端礼著业主长达数月维权拉锯战的一个缩影。
在三个多月的时间内,端礼著该业主经历了地埋热水管爆裂、暖气不供暖、电闸频繁跳闸等一系列问题。而在业主维权路上,开发商以“超市”自比,将问题甩锅给施工方;物业坦言“干不动了”;而丰台区住建委的协调,也难解问题症结。共同演绎了当前精装修商品房维权中那些典型的困境与博弈。
水、暖、电:一个家的基础保障接连失灵
对这位业主而言,家的基本秩序从一根水管开始被打乱。
爆裂的是地埋热水管。由于该户楼下无人居住,漏水悄然渗透楼板,殃及了楼下住户和隔壁单元。然而,业主的愕然并非源于漏水本身,而是随之而来的维修方式——没有任何事前沟通,维修人员便直接上门破拆。

工人施工现场图(业主供图)
“当时家里只有租户的一位老人和两个小孩,施工方不经商量,突然就开始砸地,尘土飞扬,孩子都吓坏了。”这位业主回忆。维修方式也显得草率,工人只是在漏点处打了胶做临时修复,水管表面布满斑驳,水管仍存在再次开裂的风险。

但水管问题只是冰山一角。据业主介绍,从上一个冬天开始,这套房子的暖气就基本处于失灵状态,报修记录超过十次。经过反复排查,一个更普遍的问题浮出水面:物业人员后来证实,整个园区的地暖电磁阀在施工时“全部接反了”。
这意味着智能温控面板的调节功能从根源上就是无效的,故障并非偶发,而是系统性的施工错误。与此同时,家中电路开始频繁跳闸,一两个月内报修五六次,最终维修方案只是“调高了电闸”,并未找到跳闸的根本原因,留下了安全隐患。我们在业主家中查看时,电表箱过欠压保护器仍然亮着红灯,说明电路仍存在着安全隐患。

另据小区其他业主反映,自家曾出现过水管反水问题,工人在维修自家管道堵塞时,从地板下清出过大量建筑垃圾和非设计要求的金属件,水管里也堵塞了大量垃圾。这些隐蔽在光洁瓷砖下的“秘密”,进一步加深了人们对房屋施工规范性的疑虑。

水管被建筑垃圾堵塞(业主供图)

地板下埋着的建筑垃圾(业主供图)
“超市理论”:开发商的责任切割术
面对接踵而至的质量问题,开发商北京怡景置业有限公司的回应,成为理解这场僵局的关键。
其对接人员向业主阐述了一套“超市理论”:“这就好比你去超市购买商品,商品出现问题,你应该直接联系厂家,我们开发商就像那个超市。”

开发商对接人与业主聊天界面(业主供图)
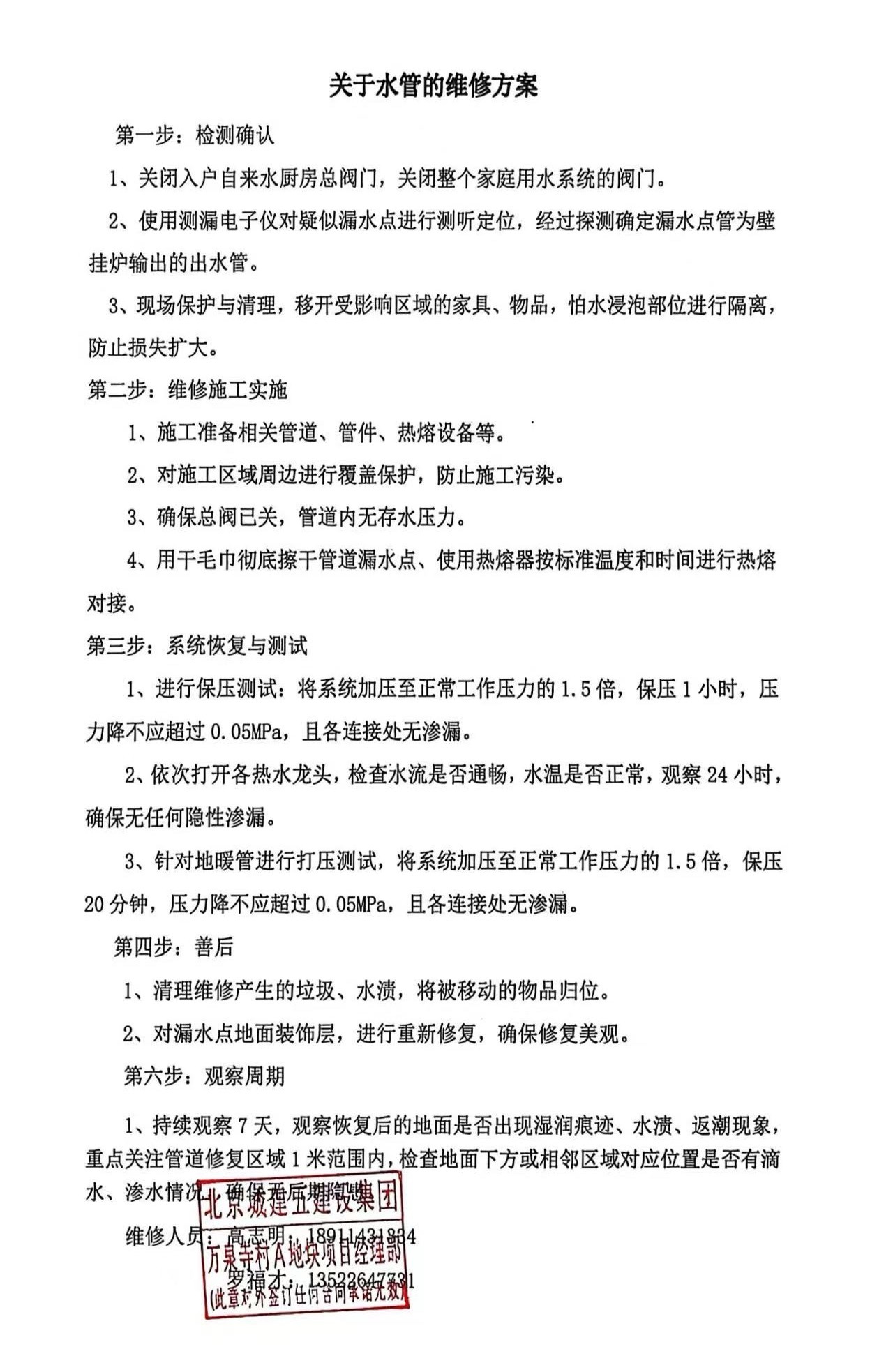
在这一逻辑框架下,开发商将自身定位为“销售平台”,而将房屋这一复杂商品的质量责任,径直划归给了下游的施工分包单位,如“城建五集团”。因此,开发商始终拒绝以自身作为主体,出具一份加盖公章的正式维修认定书和方案。

开发商出具的盖有城建五集团公章的维修方案(业主供图)
这套说辞巧妙地绕开了《商品房买卖合同》的法律本质。但业主购买的并非一瓶独立包装的饮料,而是一个由开发商统筹设计、建造、并以其品牌进行信用背书的完整不动产。作为合同的唯一出卖方和项目组织者,开发商承担质量保修的第一顺位责任,于法于理都无可推卸。
“超市理论”并非简单的推诿,它反映了一种策略:通过复杂的内部承包链条,将一体化的法律责任在消费者面前进行“切割”和“转嫁”,从而增加维权者的博弈难度。
夹在中间的协调者:物业与主管部门的努力与无奈
在业主与开发商的拉锯之间,小区物业(中海物业)和行政主管部门(丰台区住建委)扮演了沟通与协调的“中间人”角色,但他们的努力也清晰显现出边界。
物业管家坦言“很无力”、“干不动了”,但他们实际做了大量工作:多次陪同业主参与沟通,在开发商与业主间传递信息,甚至向开发商公司层面发出正式函件,要求其履行责任。物业方面也明确表示,愿意为业主出具详细的报修与维修过程记录,以备可能的诉讼之需。
更具权威的干预来自北京市丰台区住房和城乡建设委员会。建委反应迅速,组织召开了现场协调会,会上明确驳斥了开发商的“超市理论”,并责令其必须切实履行主体责任,出具加盖公章的书面维修方案。对于开发商的拖延,建委工作人员曾表示不排除采取进一步的行政措施。
然而,即便有了明确的行政指令,从“要求”到“落实”之间,依然存在一个微妙的执行空隙。开发商的“表面配合、实质拖延”,让这场协调变成了耐力的消耗战。
僵局背后:系统性问题与维权成本
那么,在业主投诉、物业周旋、部门介入的“三方压力”下,开发商为何依然能“有恃无恐”?僵局的背后,是几个结构性的现实因素。
首先,项目开发模式本身可能稀释了责任。端礼著由首开、建工、中海等多家知名企业联合开发。这种“强强联合”在销售时是加分项,但在售后维权时,却可能导致内部责任界定不清,形成相互观望的局面,让业主找不到那个能最终拍板的人。
其次,维权双方的成本极度不对称。对业主个人而言,维权需要投入难以计量的时间、精力和情感消耗,法律诉讼虽是途径,但时间长、成本高、专业门槛不低。相比之下,开发商则以组织化的方式应对,将单个案例纳入流程,用程序应对程序。物业那句“现在我们都劝业主起诉”,多少透露着常规路径失效后的无奈。
再者,现行监管与惩戒机制,对于此类“软抵抗”的制约力有待加强。行政协调能够施加压力,但若企业选择在底线之上拖延,缺乏立竿见影的刚性约束手段。期房预售和精装修交付的业态,更是将大部分质量风险后置给了消费者,问题暴露时,解决成本已非常高昂。
端礼著这位业主的遭遇,是一个微观的样本。它照见的不仅是一根水管或一组暖气的故障,更是在现行的商品房开发、销售与售后体系中,当个体消费者面对庞大的机构时,想要兑现一纸合同上承诺的“质量保障”,为何依然如此道阻且长。打破这种僵局,或许需要从明确最终责任人、降低消费者维权门槛、强化过程监管与事后惩戒等多个维度,进行更系统的建设。
我来说两句

