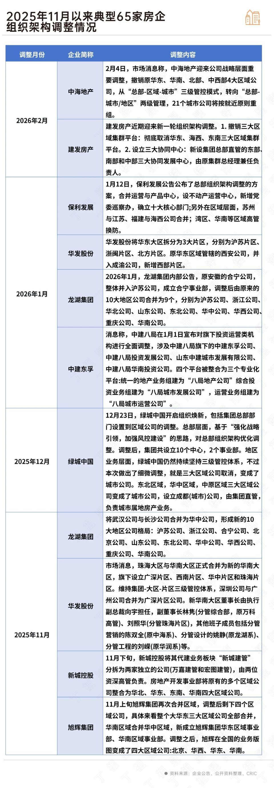
2026年开年,房企组织架构扁平化调整仍在持续。包括保利发展、中海地产、华发股份等在内的头部房企已启动了新一轮组织架构“变阵”。
据不完全统计,自2025年1月至2026年2月9日,重点65家房企中,已有21家房企合计进行了31次组织架构调整。
本轮调整的核心在于打破传统三级架构,转向两级管控,由集团直管城市公司或总部直管项目,这也将成为房企组织架构调整的主流方向。

2026年以来,多家头部房企为适应市场变化、提升运营效率,相继启动新一轮组织架构调整。
先是保利发展,在1月12日发布公告,进行了总部与区域双层架构调整。总部层面将运营与产品中心合并,设不动产运营中心,并确立十大核心部门;区域层面将江苏、福建区域的平台合并,成立新的江苏公司、福建公司,强化统筹管理;同时开展湾区、华南等区域高管换防,既精简区域管理层级、避免管理冗余,又通过高管调配实现区域间管理经验互通,进一步聚焦核心区域深耕。
保利发展上一轮组织架构调整是在2025年1月,当时主要对区域公司进行了合并,保利江苏与淮海公司合并为江苏公司,保利浙江与浙南公司合并为浙江公司,保利山东与齐鲁公司合并为山东公司,保利辽宁与大连公司合并为辽宁公司。
华发股份也在2026年1月迎来新的组织架构调整,将华东大区拆分为沪苏片区、浙闽片区、北方片区3个大区。原华东区域管辖的西安公司,并入成渝公司,新增西部片区。这是自去年11月区域整合后的又一次深度调整。
至2月上半旬,中海地产和建发房产也迎来了组织架构全面调整。
2月4日,市场消息称,中海全面撤销原华东、华南、北部、中西部4大区域公司,由原来的“总部-区域-城市”三级管控模式,转向“总部-城市/地区”两级管理,21个城市公司将按就近原则重组。
在1月份完成董事长更换后的建发房产,也开启了新一轮组织架构调整,将原有的“集团-集群-事业部-城市(项目)”四级管控体系,转向“集团-事业部-城市(项目)”三级模式,同时将18个事业部分为A、B、C三大类别,实施差异化资源配置与管理授权。
值得注意的是,2025年1月至今,已有21家房企进行了31次组织架构调整。2026年初,就有6家规模企业启动新一轮优化调整,其中保利、中海、华发和建发均为2025年以来的第二轮调整,龙湖则进行了第三轮调整。而保利、中海和建发均在2025年1月份进行过一次调整,2026年再度优化调整,在时间节点上也基本一致。
整体来看,本轮调整趋势呈现出三大核心方向:总部架构优化、区域版图精细化重构、业务平台专业化整合,旨在实现资源精准配置与核心业务管控的强化。


年初往往是组织架构调整的高峰期,2025年前2月有8家、2026年截至2月9日已有6家。企业组织架构调整已经从应对市场压力的被动选择,转向应对市场变化和提升企业竞争力的主动战略。
当前房企面临的市场环境仍然处于筑底阶段,在供应规模、企业可售货值等因素影响下,2026年1月百强房企单月仅实现销售操盘金额1654.5亿元。不过,2026年行业底部信号确认,尤其是1月份二手房成交规模“三连升”重回高位,预计3月有望迎来阶段性复苏,积极信号释放。
在此背景下,头部房企率先进行组织架构的细化与变革,实质上是为应对市场复苏、提升运营效率的前瞻性布局,旨在提升管理效率和运营效能,主动把握2026年的市场窗口期。
更深层次的原因来看,头部房企组织架构调整背后,更是城市布局收缩、聚焦核心一二线城市,并向“质量生存”转变的体现。
数据显示,2020年以前企业为追求规模,布局城市快速扩张,以保利发展、中海地产为典型的头部房企,2016-2020年新进城市数量占累计进驻城市的比重均在四成以上,但2021年以来,布局城市快速收缩,其中保利发展拿地城市数量从2021年的66个城市减少至2025年的19个;这期间,中海地产也由25个城市,减少至15个。

随着城市布局收缩,规模房企组织架构越来越扁平化已是大势所趋。
在房企打破传统三级架构转向两级管控的过程中,房企人事变动也发生了微妙的变化,管理层调整均紧密贴合企业业务发展与战略布局需求而变动。

当前,房企组织架构变革整体围绕“强化管控、聚焦核心、降本增效”这一核心逻辑展开,尤其是头部房企组织架构调整还在继续细化,并表现出“架构精简提效、人事适配战略”的趋势。
总体来看,2026年房企战略将围绕“全国战略”和“城市深耕”展开,面对行业发展新形势,房企需要重新审视自身的战略定位、管理模式、运营体系,以构建穿越周期、适配房地产行业发展新模式的组织能力。
头部房企组织架构调整

保利发展控股集团股份有限公司
统一社会信用代码:91440101741884392G
经营状况:存续注册资本:1197044(万元)
风险情况:自身风险 0 变更提醒 270 关联风险 111

保利发展(山东)有限公司
统一社会信用代码:91370203671773725A
经营状况:存续注册资本:50000(万元)
风险情况:自身风险 1 变更提醒 136 关联风险 58

中海地产集团有限责任公司
统一社会信用代码:91100000100005204H
经营状况:存续注册资本:249000(万元)
风险情况:自身风险 0 变更提醒 101 关联风险 10
烟台中海地产有限公司
统一社会信用代码:91370600569026715K
经营状况:存续注册资本:55000(万元)
风险情况:自身风险 0 变更提醒 14 关联风险 2
我来说两句

