11月26日下午,广州住房公积金管理中心官方微信号发布关于调整住房公积金政策的通知。
首付比例层面,购买首套及第二套自住住房申请住房公积金贷款的,最低首付款比例为20%。其中,购买保障性住房的,住房公积金贷款最低首付款比例为15%。
贷款额度层面,使用住房公积金贷款购买自住住房的,一人申请贷款的最高额度调整至80万元,两人或两人以上购买同一套自住住房共同申请贷款的最高额度调整至160万元。而生育二孩及以上的家庭(至少一个子女未成年)购买首套及第二套自住住房的,住房公积金贷款最高额度上浮40%,即最高可贷224万。
贷款期限最长可以计算到借款人退休年龄后5年,且不得超过68岁。
对于缴存人及其配偶、未成年子女在本市行政区域内无自有产权住房且租房自住,无租赁合同或租赁合同未登记备案的人群,租房提取限额提高至每人每月2000元。

原文如下:
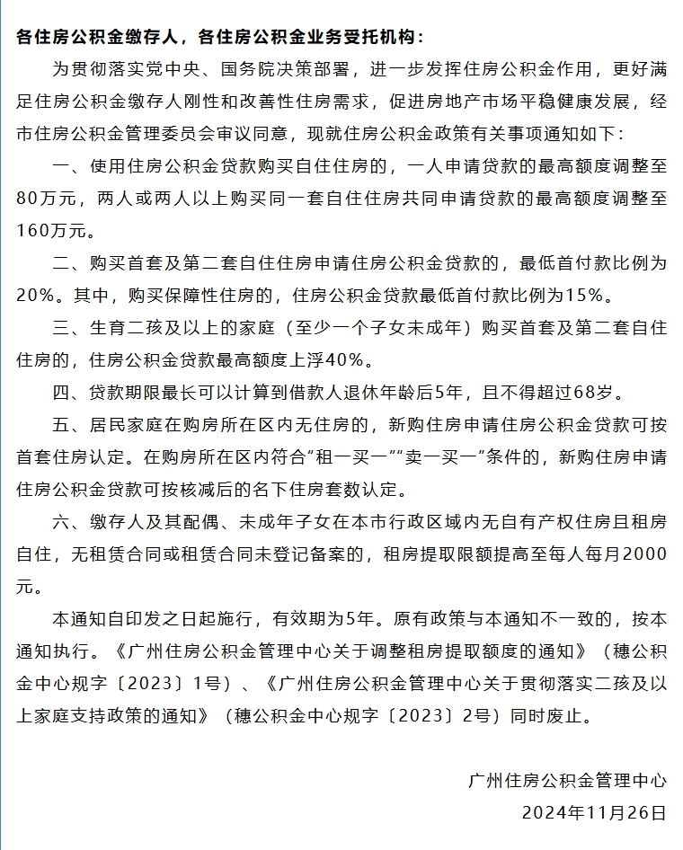
各住房公积金缴存人,各住房公积金业务受托机构:
为贯彻落实党中央、国务院决策部署,进一步发挥住房公积金作用,更好满足住房公积金缴存人刚性和改善性住房需求,促进房地产市场平稳健康发展,经市住房公积金管理委员会审议同意,现就住房公积金政策有关事项通知如下:
一、使用住房公积金贷款购买自住住房的,一人申请贷款的最高额度调整至80万元,两人或两人以上购买同一套自住住房共同申请贷款的最高额度调整至160万元。
二、购买首套及第二套自住住房申请住房公积金贷款的,最低首付款比例为20%。其中,购买保障性住房的,住房公积金贷款最低首付款比例为15%。
三、生育二孩及以上的家庭(至少一个子女未成年)购买首套及第二套自住住房的,住房公积金贷款最高额度上浮40%。
四、贷款期限最长可以计算到借款人退休年龄后5年,且不得超过68岁。
五、居民家庭在购房所在区内无住房的,新购住房申请住房公积金贷款可按首套住房认定。在购房所在区内符合“租一买一”“卖一买一”条件的,新购住房申请住房公积金贷款可按核减后的名下住房套数认定。
六、缴存人及其配偶、未成年子女在本市行政区域内无自有产权住房且租房自住,无租赁合同或租赁合同未登记备案的,租房提取限额提高至每人每月2000元。
本通知自印发之日起施行,有效期为5年。原有政策与本通知不一致的,按本通知执行。《广州住房公积金管理中心关于调整租房提取额度的通知》(穗公积金中心规字〔2023〕1号)、《广州住房公积金管理中心关于贯彻落实二孩及以上家庭支持政策的通知》(穗公积金中心规字〔2023〕2号)同时废止。
广州住房公积金管理中心
2024年11月26日
我来说两句

